x
Autentificare

Axis ID

Introduceți adresa dumneavoastră de e-mail sau numărul dumneavoastră de telefon mobil

x
Crearea unui cont de utilizator

Axis ID

Nume utilizator

Numele utilizator este necesar pentru conectarea la contul dvs. În scopul verificării, vom trimite un cod de confirmare la acest nume utilizator.

Date personale

* Câmp obligatoriu

PROCEDURĂ – Raportarea internă privind încălcări ale legii

Societatea Axis Classic Auto Srl

ANUNȚ

În conformitate cu Legea nr. 361/2022 privind protecţia avertizorilor în interes public,
aducem la cunoștință următoarele:

  1. La nivelul societății Axis Classic Auto Srl a fost aprobată Procedura – Raportarea
    internă privind încălcări ale legii, publicată pe site-ul https://old.axisrent.ro
  2. Mijloacele de raportare de la nivelul societății Axis Classic Auto Srl sunt următoarele:
  • adresă corespondență: adresa sediului societății din Rudeni, Nr. 103, Jud. Ilfov, Chitila
    plicul purtând mențiunea ”Pentru terțul desemnat în baza Legii 361/2022”
  • e-mail: integritate@romstalgroup.com
  1. Terțul desemnat în baza Legii nr. 362/2022 pentru societatea Axis Classic Auto Srl
    este av. Ana Maria-Camelia, ce poate fi contactată prin mijloacele de raportare de la
    pct.

Societatea Axis Classic Auto Srl
Prin administrator Matei Talambuta

Societatea Axis Classic Auto S.R.L.

  1. DOMENIUL DE APLICARE

Prezenta procedură reglementează materia protecţiei persoanelor care raportează încălcări ale legii, care s-au produs sau care sunt susceptibile să se producă, în cadrul societății.

Prezenta procedură stabilește procedura de primire, de examinare şi soluţionare a raportărilor, drepturile şi obligaţiile persoanelor care efectuează raportări sau divulgă public informaţii privind încălcări ale legii, măsurile de protecţie a acestora, drepturile persoanelor vizate, precum şi atribuţiile persoanei desemnate/terțului desemnat.

Prezenta procedură se aplică persoanelor care efectuează raportări şi care au obţinut informaţiile referitoare la încălcări ale legii, în contextul profesional cu societatea. În categoria acestor persoane intră, cel puţin, următoarele:

a) lucrătorii

b) acţionarii şi persoanele care fac parte din organul de administrare, de conducere sau de supraveghere al societății, inclusiv membrii neexecutivi ai consiliului de administraţie, precum şi voluntarii şi stagiarii remuneraţi sau neremuneraţi;

c) orice persoană care lucrează sub supravegherea şi conducerea societății cu care s-a încheiat contractul, a subcontractanţilor şi a furnizorilor acesteia.

d) persoanele ale căror raporturi de muncă nu au început încă şi care efectuează raportări prin intermediul canalelor de raportare interne sau externe sau divulgă public informaţii privind încălcări ale legii obţinute în timpul procesului de recrutare sau altor negocieri precontractuale e) persoanele al căror raport  de muncă sau raport de serviciu a încetat.

f) persoanele care raportează sau dezvăluie public informaţii privind încălcări ale legii în mod anonim.

  • DOCUMENTE DE REFERINTA
  • Legea nr. 361/2022 privind protecţia avertizorilor în interes public
  • DIRECTIVA (UE) 2019/1937 A PARLAMENTULUI EUROPEAN ȘI A CONSILIULUI din 23 octombrie 2019 privind protecția persoanelor care raportează încălcări ale dreptului Uniunii
  • Regulamentul (UE) 2016/679 privind protecţia persoanelor fizice în ceea ce priveşte prelucrarea datelor cu caracter personal
  • Legea 506/2004 privind prelucrarea datelor cu caracter personal şi protecţia vieţii private în sectorul comunicaţiilor electronice.

Prezenta procedură nu aduce atingere dispoziţiilor privind:

a) protecţia informaţiilor clasificate;

b) secretul profesional al avocatului;

c) confidenţialitatea informaţiilor medicale;

d) caracterul secret al deliberărilor judiciare;

e) normele de procedură penală.

  • TERMENI SI DEFINITII
Încălcări ale legiifapte care constau într-o acţiune sau inacţiune care constituie nerespectări ale dispozițiilor legale sau care contravin obiectului sau scopului legii.
Informații referitoare la încălcarea legiiinformaţii, inclusiv suspiciuni rezonabile, cu privire la încălcări efective sau potenţiale ale legii, care s-au produs sau care sunt susceptibile să se producă în cadrul societății în care lucrează sau a lucrat avertizorul în interes public sau cu care acesta este sau a fost în contact prin intermediul activităţii sale, precum şi informaţiile cu privire la încercări de a ascunde astfel de încălcări
Avertizor în interes publicpersoana fizică care efectuează o raportare sau divulgă public informaţii referitoare la încălcări ale legii, obţinute în context profesional;
Raportare internăcomunicarea orală sau scrisă de informaţii referitoare la încălcări ale legii din cadrul societății prin mijloacele puse la dispoziție de societate pentru efectuarea de raportări privind încălcări ale legii, acestea constituind canalele interne de raportare
 
Raportare externăcomunicarea orală sau scrisă de informaţii referitoare la încălcări ale legii realizată prin canalele externe de raportare reprezentate de autorităţile competente în domeniu (eg. Agenţia Naţională de Integritate)
Divulgare publicăpunerea la dispoziţie, în orice mod, în spaţiul public a informaţiilor referitoare la încălcări ale legii;
Facilitatorpersoana fizică ce asistă avertizorul în interes public în procesul de raportare într-un context profesional şi a cărui asistenţă trebuie să fie confidenţială;
Context profesionalactivităţi profesionale, actuale sau anterioare, de orice natură, remunerate sau nu, desfăşurate în cadrul societății, în baza cărora persoanele pot obţine informaţii referitoare la încălcări ale legii şi pot suferi represalii în caz de raportare a acestora
Lucratorpersoana fizică ce se află într-un raport de muncă sau raport de serviciu, în temeiul dispoziţiilor de drept comun sau speciale în materie, şi prestează muncă în schimbul unei remuneraţii
Persoană vizată prin raportarepersoana fizică sau juridică menţionată în raportare sau în divulgarea publică drept persoana căreia i se atribuie încălcarea legii sau cu care persoana respectivă este asociată;
Represaliiorice acţiune sau omisiune, directă sau indirectă, apărută într-un context profesional, care este determinată de raportarea internă sau externă ori de divulgarea publică şi care provoacă sau poate provoca prejudicii avertizorului în interes public.
Acțiuni subsecventeorice acţiune întreprinsă de către destinatarul unei raportări interne sau de către autoritatea competentă în vederea soluţionării raportării şi, acolo unde este cazul, a remedierii încălcării raportate;
Informareatransmiterea către avertizorul în interes public a unor informaţii referitoare la acţiunile subsecvente şi la motivele unor astfel de acţiuni;
Persoană desemnată/terț desemnatresponsabilul cu atribuţiile prevăzute la pct. 4.6. numit la nivelul societății. În funcţie de numărul de angajaţi, atribuţiile pot fi exercitate de către o persoană, un compartiment sau pot fi externalizate către un terţ, denumit în continuare terţ desemnat.
  • REGULI DE PROCEDURA

Modalităţile de raportare sunt următoarele:

a)      raportarea internă;

b)      raportarea externă.

Raportarea privind încălcări ale legii se efectuează, în principal, prin intermediul canalelor interne de raportare existente. Avertizorul în interes public care efectuează o raportare privind încălcări ale legii poate alege, însă, între canalul intern de raportare şi canalul extern de raportare.

Un avertizor în interes public poate realiza raportarea nominal sau anonim. Din punct de vedere procedural, principalele diferențe între cele 2 modalități de raportare sunt:

– În cadrul unei unei raportări nominale există posibilitatea comunicării pentru a se clarifica anumite aspecte prezentate în raportare între avertizorul în interes public și persoana desemnată;

– Persoana care raportează încălcări ale legii în mod anonim nu poate beneficia de exonerare și protecție în conformitate cu prevederile Legii nr. 361/2022, cu excepția situației în care este ulterior identificat şi suferă represalii;

– Persoana care raportează încălcări ale legii în mod anonim și care nu furnizează date de contact nu poate fi înștiințată cu privire la înregistrarea raportării, progresul înregistrat și modalitatea de soluționare.

  • Raportarea externă

Raportare externă este procesul de comunicare orală sau scrisă prin intermediul canalelor externe de informaţii inclusiv suspiciuni rezonabile, cu privire la încălcări efective sau potenţiale ale legii, care s-au produs sau care sunt susceptibile să se producă în cadrul societății în care lucrează sau a lucrat avertizorul în interes public sau cu care acesta este sau a fost în contact prin intermediul activităţii sale, precum şi informaţiile cu privire la încercări de a ascunde astfel de încălcări

Canalele externe de raportare sunt reprezentate de următoarele autorități:

a) autorităţile şi instituţiile publice care, potrivit dispoziţiilor legale speciale, primesc şi soluţionează raportări referitoare la încălcări ale legii, în domeniul lor de competenţă;

b) Agenţia Naţională de Integritate, denumită în continuare Agenţia;

c) alte autorităţi şi instituţii publice cărora Agenţia le transmite raportările spre competentă soluţionare;

Pentru a raporta o încălcare utilizând canalul extern, către ANI, găsiți detalii aici – https://avertizori.integritate.eu/

  • Raportarea interna

Raportare internă este procesul de comunicare orală sau scrisă prin intermediul canalelor interne ale societății de informaţii inclusiv suspiciuni rezonabile, cu privire la încălcări efective sau potenţiale ale legii, care s-au produs sau care sunt susceptibile să se producă în cadrul societății în care lucrează sau a lucrat avertizorul în interes public sau cu care acesta este sau a fost în contact prin intermediul activităţii sale, precum şi informaţiile cu privire la încercări de a ascunde astfel de încălcări.

Raportarea internă se face de catre avertizorii în interes public catre Persoana desemnata, conform modului de lucru prezentat in continuare.

Raportarea se face în scris, pe suport hârtie sau în format electronic (e-mail) sau prin întâlnire faţă în faţă, la cererea avertizorului în interes public.

Raportarea cuprinde, cel puţin, următoarele:

  • numele şi prenumele,
  • datele de contact ale avertizorului în interes public,
  • contextul profesional în care au fost obţinute informaţiile,
  • persoana vizată, dacă este cunoscută,
  • descrierea faptei susceptibile să constituie încălcare a legii şi, după caz, probele în susţinerea raportării,
  • data raportării şi semnătura.

Prin excepţie, raportarea care nu cuprinde numele, prenumele, datele de contact sau semnătura avertizorului în interes public se examinează şi se soluţionează în măsura în care conţine indicii temeinice referitoare la încălcări ale legii.

Angajatorul trebuie să se asigure că, în orice moment, cel puţin un mijloc de raportare este accesibil.

Mijloacele de raportare de la nivelul Societății Axis Classic Auto Srl sunt următoarele:

adresă corespondență: adresa sediului societății din  Rudeni, Nr. 103, Jud. Ilfov, Chitila, plicul purtând mențiunea ”Pentru terțul desemnat în baza Legii 361/2022”

e-mail: integritate@romstalgroup.com

Mijloacele de raportare trebuie aduse la cunoştinţa fiecărui angajat, prin afişare pe pagina de internet a societății ( link societate: https://old.axisrent.ro) şi prin afişare la sediu, într-un loc vizibil şi accesibil.

  • Evidenta raportarilor interne

Societatea, prin persoana sau terțul desemnat are obligaţia de a păstra evidenţa raportărilor într-un registru si are obligaţia de a menţine statistici cu privire la raportările care privesc încălcări ale legi

Raportările se înscriu într-un Registru electronic care cuprinde:

  • data primirii raportării,
  • numele şi prenumele, datele de contact ale avertizorului în interes public,
  • obiectul raportării
  • modalitatea de soluţionare.

Societatea păstrează evidenţa tuturor raportărilor primite cu respectarea cerinţelor privind confidenţialitatea. Raportările se păstrează 5 ani. După expirarea perioadei de păstrare de 5 ani, acestea se distrug, indiferent de suportul pe care sunt păstrate.

În cazul în care avertizorul în interes public solicită ca raportarea să aibă loc în prezenţa persoanei desemnate/terțului desemnat, aceasta are obligaţia de a întocmi un proces-verbal de consemnare, într-o formă durabilă şi accesibilă, sub rezerva consimţământului avertizorului în interes public. Persoana desemnată/terțul desemnat oferă avertizorului în interes public posibilitatea de a verifica, de a rectifica şi de a-şi exprima acordul cu privire la procesul-verbal al conversaţiei, prin semnarea acestuia.

  1. Persoana desemnată/terțul desemnat să soluţioneze raportarea are obligaţia de a nu dezvălui identitatea avertizorului în interes public şi nici informaţiile care ar permite identificarea directă sau indirectă a acestuia, cu excepţia situaţiei în care are consimţământul expres al acestuia.
  2. Prin excepţie, identitatea avertizorului în interes public şi orice altă informaţie pot fi divulgate numai în cazul în care acest lucru este o obligaţie impusă de lege, cu respectarea condiţiilor şi a limitelor prevăzute de aceasta.
  3. În cazul prevăzut la pct. 2 avertizorul în interes public este informat anterior, în scris, cu privire la divulgarea identităţii şi a motivelor divulgării datelor confidenţiale în cauză. Obligaţia nu există în cazul în care informarea ar periclita investigaţiile sau procedurile judiciare.
  4. Informaţiile din cuprinsul raportărilor care constituie secrete comerciale nu pot fi utilizate sau divulgate în alte scopuri decât cele necesare soluţionării raportării.
  5. Obligaţia de a păstra confidenţialitatea nu există în cazul în care avertizorul în interes public a dezvăluit în mod intenţionat identitatea sa în contextul unei divulgări publice.
  6. Obligaţia de a păstra confidenţialitatea se menţine şi în cazul în care raportarea ajunge din eroare la o altă persoană din cadrul autorităţii, instituţiei publice, oricărei alte persoane juridice de drept public, precum şi din cadrul persoanelor juridice de drept privat alta decât persoana desemnată/terțul desemnat. În acest caz, raportarea este înaintată, de îndată, persoanei desemnate/terțului desemnat.
  • Persoana desemnata/Terțul desemnat

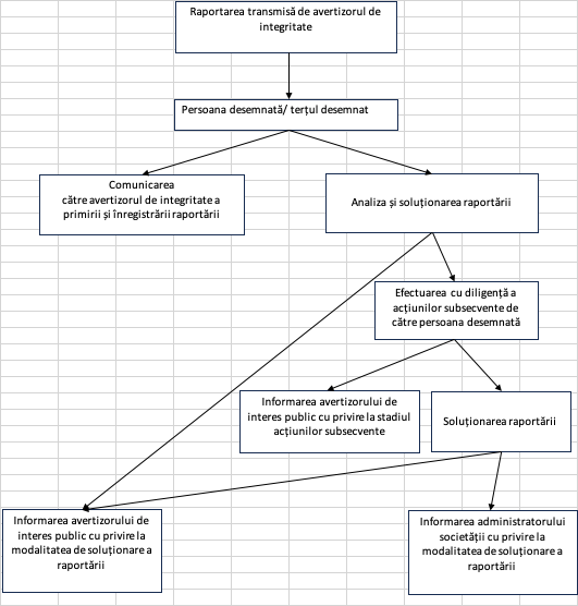
Se desemnează o persoană/terț, cu atribuții în ceea ce privește primirea, înregistrarea, examinarea, efectuarea de acțiuni subsecvente și soluționarea raportărilor, care să acționeze cu imparțialitate și care să fie independent în exercitarea acestor atribuții.

Persoana desemnată/terțul desemnat este adus/ă la cunoştinţa fiecărui angajat, prin afişare pe pagina de internet a societății ( link societate https://old.axisrent.ro )şi prin afişare la sediu, într-un loc vizibil şi accesibil.

Persoana desemnată/terțul desemnat are următoarele atribuţii, obligaţii şi responsabilităţi:

  • obligaţia de a primi si de a înregistra si păstra evidenţa raportărilor în registru;
  • obligaţia de a transmite avertizorului în interes public confirmarea primirii raportării, în termen de cel mult 7 zile calendaristice de la primirea acesteia;
  • efectuarea cu diligenţă a acţiunilor subsecvente;
  • obligaţia de informare a avertizorului în interes public cu privire la stadiul acţiunilor subsecvente, în termen de cel mult 3 luni de la data confirmării de primire sau, în cazul în care nu i s-a confirmat primirea raportării, de la expirarea termenului de 7 zile, precum şi, ulterior, ori de câte ori sunt înregistrate evoluţii în desfăşurarea acţiunilor subsecvente, cu excepţia cazului în care informarea ar putea periclita desfăşurarea acestora;
  • obligaţia de informare a conducătorilor societății, cu privire la modalitatea de soluţionare a raportării;
  • obligaţia de a furniza informaţii clare şi uşor accesibile privind procedurile de raportare externă către autorităţile competente şi, după caz, către instituţiile, organele, oficiile sau agenţiile Uniunii Europene;
  • obligaţia de informare a avertizorului în interes public cu privire la modalitatea de soluţionare a raportării.
  • obligaţia de a menţine statistici cu privire la raportările care privesc încălcări ale legii.

În situația în care persoana desemnată/ terțul desemnat are nevoie de clarificări din partea personalului societății din cadrul departamentelor specializate pentru soluționarea unei raportări, poate divulga acestora un extras din raportare pentru clarificare, cu protejarea datelor personale ale avertizorului și ale persoanei vizate de raportare.

Raportarea se clasează atunci când:

  1. nu conţine elementele prevăzute la pct. 4.3 altele decât datele de identificare a avertizorului în interes public, iar persoana desemnată/terțul desemnat a solicitat completarea acesteia în termen de 15 zile, fără ca această obligaţie să fie îndeplinită;
  2. raportarea este transmisă anonim şi nu conţine suficiente informaţii referitoare la încălcări ale legii, care să permită analizarea şi soluţionarea raportării, iar persoana desemnată a solicitat completarea acesteia în termen de 15 zile, fără ca această obligaţie să fie îndeplinită.
  3. În situaţia prevăzută la  lit. a), soluţia de clasare se comunică avertizorului în interes public, cu indicarea temeiului legal.
  4. În cazul în care o persoană face mai multe raportări cu acelaşi obiect, acestea se conexează, avertizorul în interes public urmând să primească o singură informare. Dacă după trimiterea acesteia se primeşte o nouă raportare cu acelaşi obiect, fără a prezenta informaţii suplimentare care să justifice o acţiune subsecventă diferită, aceasta se clasează.
  5. Persoana desemnată/terțul desemnat în conformitate cu pct. 4.6, poate decide încheierea procedurii dacă după examinarea raportării se constată că este o încălcare în mod clar minoră şi nu necesită acţiuni subsecvente suplimentare, altele decât închiderea procedurii. Această prevedere nu aduce atingere obligaţiei de a păstra confidenţialitatea, de a informa avertizorul în interes public şi nu aduce atingere nici altor obligaţii sau altor proceduri aplicabile de remediere a încălcării raportate.
  6. Soluţia de clasare se comunică avertizorului în interes public, cu indicarea temeiului legal.
  • Divulgarea publică

Avertizorul în interes public care divulgă public informaţii privind încălcarea legii beneficiază de protecţie în cazul în care este îndeplinită una dintre următoarele condiţii:

a) a raportat mai întâi intern şi extern sau direct extern, însă consideră că nu au fost dispuse măsuri corespunzătoare;

b) are motive întemeiate să considere că:

1. încălcarea poate constitui un pericol iminent sau evident pentru interesul public sau riscul unui prejudiciu care nu mai poate fi remediat; sau

2. în cazul raportării externe există un risc de represalii sau o probabilitate redusă ca încălcarea să fie remediată în mod eficace având în vedere circumstanţele specifice ale raportării.

Sesizarea privind încălcarea legii prin divulgare publică se poate adresa presei, organizaţiilor profesionale, sindicale sau patronale, organizaţiilor neguvernamentale, comisiilor parlamentare sau prin punerea la dispoziţie în orice mod în spaţiul public a informaţiilor referitoare la încălcări ale legii.

  • Măsuri de protecţie, măsuri de sprijin și măsuri reparatorii

5.1. Condiții

Pentru a beneficia de măsurile de protecţie, avertizorul în interes public trebuie să întrunească cumulativ următoarele condiţii:

a) să fie una dintre persoanele care efectuează raportări potrivit prevederilor pct. 4.3 care a obţinut informaţii referitoare la încălcări ale legii într-un context profesional;

b) să fi avut motive întemeiate să creadă că informaţiile referitoare la încălcările raportate erau adevărate la momentul raportării;

c) să fi efectuat o raportare internă, o raportare externă sau o divulgare publică.

Pentru a beneficia de măsurile reparatorii, avertizorul în interes public trebuie să îndeplinească cumulativ condiţiile prevăzute de mai sus, precum şi condiţia ca represaliile să fie consecinţa raportării efectuate.

Măsurile prevăzute de prezentul capitol se aplică şi:

a) facilitatorilor;

b) persoanelor terţe care au legături cu avertizorul în interes public şi care ar putea să sufere represalii într-un context profesional, cum ar fi colegi sau rude ale acestuia;

c) persoanelor juridice deţinute de către avertizorul în interes public sau pentru care avertizorul în interes public lucrează sau cu care are alte tipuri de legături într-un context profesional;

d) avertizorului în interes public care, în mod anonim, a raportat sau a divulgat public informaţii referitoare la încălcări, dar este ulterior identificat şi suferă represalii;

e) avertizorului în interes public care efectuează raportări către instituţiile, organele, oficiile sau agenţiile competente ale Uniunii Europene.

5.2. Exonerarea de răspundere

Avertizorul în interes public, precum și persoanele de la pct. 5.1 care efectuează o raportare sau divulgare publică a unor informaţii privind încălcări ale legii nu încalcă dispoziţiile legale sau clauzele contractuale privind divulgarea de informaţii şi nu răspunde pentru raportarea sau divulgarea publică a unor astfel de informaţii, cu condiţia să fi efectuat o raportare sau divulgare publică în condiţiile prezentei proceduri şi să fi avut motive întemeiate să creadă că raportarea sau divulgarea a fost necesară pentru dezvăluirea unei încălcări a legii.

5.3 Interdicţia represaliilor

Este interzisă orice formă de represalii împotriva avertizorilor în interes public, ameninţări cu represalii sau tentative de represalii, în special cele care privesc:

a) orice suspendare a contractului individual de muncă ori a raportului de serviciu;

b) concedierea sau eliberarea din funcţia publică;

c) modificarea contractului de muncă sau a raportului de serviciu;

d) reducerea salariului şi schimbarea programului de lucru;

e) retrogradarea sau împiedicarea promovării în muncă sau în funcţia publică şi a dezvoltării profesionale, inclusiv prin evaluări negative ale performanţei profesionale individuale sau prin recomandări negative pentru activitatea profesională desfăşurată;

f) aplicarea oricărei alte sancţiuni disciplinare;

g) constrângerea, intimidarea, hărţuirea;

h) discriminarea, crearea unui alt dezavantaj sau supunerea la un tratament inechitabil;

i)  refuzul de a transforma un contract de muncă pe o perioadă determinată într-un contract de muncă pe durată nedeterminată, în cazul în care lucrătorul a avut aşteptări legitime că i s-ar oferi un post permanent;

j)  refuzul de a reînnoi un contract de muncă pe o perioadă determinată sau încetarea anticipată a unui astfel de contract;

k) cauzarea de prejudicii, inclusiv la adresa reputaţiei persoanei în cauză, în special pe platformele de comunicare socială, sau pierderi financiare, inclusiv sub forma pierderii oportunităţilor de afaceri şi a pierderii de venituri;

l)  includerea pe o listă sau într-o bază de date negativă, pe baza unui acord sectorial sau la nivel de industrie, formal sau informal, care poate presupune că persoana în cauză nu îşi va găsi, în viitor, un loc de muncă în respectivul sector sau în respectiva industrie;

m)         rezilierea unilaterală extrajudiciară a unui contract pentru bunuri sau servicii, fără a fi îndeplinite condiţiile în acest sens;

n) anularea unei licenţe sau a unui permis;

o) solicitarea de efectuare a unei evaluări psihiatrice sau medicale.

La cererea avertizorului în interes public cercetat disciplinar, în termen de maximum un an de la data raportării, baroul din circumscripţia locului de desfăşurare a activităţii avertizorului în interes public asigură asistenţa judiciară gratuită pe parcursul procedurii disciplinare.

5.4. Contestarea măsurilor luate ca represalii

(1) Avertizorul în interes public, precum și persoanele de la pct. 5.1. poate contesta măsurile prevăzute la pct. 5.3. printr-o cerere adresată instanţei competente, în funcţie de natura litigiului, în a cărei circumscripţie teritorială acesta îşi are domiciliul.

(2) În litigiile prevăzute la alin. (1) sarcina de a dovedi că măsura contestată este justificată de alte motive decât cele care au legătură cu raportarea sau divulgarea publică angajatorului.

(3) La cererea avertizorului în interes public care doreşte să conteste măsurile prevăzute la pct. 5.3. baroul din circumscripţia locului de desfăşurare a activităţii avertizorului în interes public asigură asistenţa judiciară gratuită.

(4) Dacă instanţa constată că măsura a fost dispusă ca represalii în considerarea raportării sau a divulgării publice, aceasta poate dispune, după caz, desfiinţarea măsurii, repunerea părţilor în situaţia anterioară, repararea prejudiciului, încetarea măsurii şi interzicerea ei pe viitor, precum şi orice alte măsuri pentru încetarea formelor de represalii.

5.5. Consilierea, informarea şi asistenţa

(1) Agenţia de Integritate asigură consilierea şi informarea în legătură cu măsurile de protecţie, cu drepturile, procedurile şi măsurile reparatorii aplicabile.

(2) Agenţia de Integritate oferă avertizorilor în interes public asistenţă în legătură cu protecţia acestora împotriva represaliilor în faţa oricărei autorităţi.

  • Protecția identității persoanei vizate și a terțelor persoane

(1) Prevederile referitoare la protecţia identităţii aplicabile avertizorilor în interes public  prevăzute la   4.5  pct. 1 şi la anexa 3, se aplică şi persoanei vizate, precum şi persoanelor terţe la care se face referire în raportare.

(2) Identitatea persoanei vizate este protejată cât timp sunt în desfăşurare acţiunile subsecvente raportării sau divulgării publice, cu excepţia cazului în care, ca urmare a soluţionării raportării sau divulgării, se constată că persoana vizată nu este vinovată de încălcările legii ce au făcut obiectul raportării sau divulgării.

(3) Persoanele vizate au dreptul la apărare, inclusiv dreptul de a fi ascultate şi dreptul de acces la propriul dosar.

  •    Sancțiuni             

7.1. Dacă avertizorul a cunoscut că informațiile raportate nu sunt reale:

● nu beneficiază de protecția prevăzută de Legea 361/2022(nici avertizorul, nici celalalte persoane prevazute la art. 20 alin. 3 din lege), și nici de cele de la cap 5;

● poate fi sancționat contravențional cu amendă de la 2.500 lei la 30.000 lei de către ANI.

● angajatorul poate să ii aplice sancțiuni disciplinare și să solicite acoperirea prejudiciului produs de lucrător, în condițiile Codului Muncii

● orice alte remedii juridice, rămân disponibile, inclusiv eventuală răspundere penală.

7.2. Dacă se dovedește că informațiile erau false, iar avertizorul nu avea motive întemeiate să le considere adevărate, însă nu s-a demonstrat că ar fi știut că sunt false:

● nu beneficiază de protecția prevăzută de Legea 361/2022 (nici avertizorul, nici celalalte persoane prevazute la art. 20 alin. 3 din lege), și nici de cele prevăzute la cap. 5.

● nu poate fi sancționat contravențional cu amendă de la 2.500 lei la 30.000 lei de către ANI.

● în funcție de circumstanțele faptei, angajatorul poate să ii aplice sancțiuni disciplinare ca urmare a raportării.

● angajatorul poate beneficia de acoperirea prejudiciului produs de lucrător, în condițiile Codului Muncii, în funcție de situația de fapt.

● orice alte remedii juridice, rămân disponibile.

  • ANEXE

Anexa 1 – Formular de raportare interna

Anexa 2 – Flux de proces Raportare interna

Anexa 3 – Nota de informare privind prelucrările de date realizate ca urmare a raportărilor primite prin canalul intern

 

Raportarea internă privind încălcări ale legii

Datele avertizorului
Nume şi prenume 
Număr telefon 
Adresa de domiciliu 
 
Contextul profesional din care provin informaţiile
Persoana vizată
Obiectul raportarii (descrierea faptei susceptibile să constituie încălcare a legii şi, după caz, probele în susţinerea raportării)
Data raportăriiSemnătura avertizor
  
 
Modalitatea de soluţionare                                                                                              
Data soluționăriiSemnătura persoană desemnată/terț desemnat
  
 

NOTĂ DE INFORMARE

privind prelucrările de date realizate ca urmare a raportărilor primite prin canalul intern

Având în vedere că societatea Axis Classic Auto Srl are obligația legală de a crea canale interne de comunicare pentru raportarea încălcărilor ale legii, care s-au produs sau care sunt susceptibile să se producă, în conformitate cu prevederile Legii nr. 361/2022, vă prezentăm mai jos informații importante despre modul în care prelucrăm aceste date.

Vă rugăm să parcurgeți cu atenție aceste informații, pentru a înțelege în mod corect modul în care Axis Classic Auto Srl prelucrează datele dumneavoastră, scopurile și perioada pentru care o facem, precum și drepturile de care vă bucurați și modul în care puteți exercita aceste drepturi.

1. Tipurile de date prelucrate și scopurile prelucrării

1.1. Axis Classic Auto Srl, cu sediul în Rudeni, Nr. 103, Jud. Ilfov, Chitila, prelucrează date cu caracter personal referitoare la tipul sesizării, categoria din care face parte raportorul și detalii legate de sesizarea propriu-zisă (ex. avertizor anonim sau asumat, nume, prenume raportor, adresa de corespondență, nr. de telefon, calitatea raportorului de angajat/ furnizor/ client/ acționar/ altele, numele/ funcția persoanei suspectate, data incidentului/ faptei, tipul faptei, orice alte detalii).

1.2. Datele menționate mai sus sunt utilizate în scopul analizării raportărilor și investigării faptelor raportate, pentru solicitarea de date și informații suplimentare necesare luării măsurilor adecvate, iar în cazul în care rezultatele investigațiilor interne conduc către necesitatea informării autorităților competente, datele furnizate de dumneavoastră vor fi utilizate și în acest scop.

2. Durata prelucrării datelor

2.1. Raportările vor fi păstrate pentru o durată de 5 ani, conform art. 7 alin. 2 din Legea 361/2022.

3. Transferul datelor

3.1. Singurele persoane în măsură să acceseze datele vizate de aceasta politică sunt cele care au nevoie de acestea pentru activitatea lor profesionala (persoana desemnată să primească raportările și echipa extinsă, în situațiile menționate în procedura de raportare). Datele nu sunt distribuite în mod neoficial, nici intern și nici în exteriorul organizației, cu excepția situației în care Axis Classic Auto Srl este obligată din punct de vedere legal să facă acest lucru sau când transmiterea este necesară pentru realizarea scopului în care sunt prelucrate datele (de exemplu când este necesar ca raportarea să fie analizată la nivelul grupului din care face parte societatea).

3.2. În toate cazurile descrise mai sus dezvăluirea datelor dumneavoastră cu caracter personal este realizată în baza unui contract încheiat cu destinatarii datelor, prin care aceștia se obligă să utilizeze datele exclusiv în scopul în care le-au fost încredințate, să respecte obligația de confidențialitate și de asigurare a securității datelor, precum și să respecte toate prevederile legislației în vigoare cu privire la protecția datelor cu caracter personal.

3.3. De asemenea, putem dezvălui datele aferente raportărilor transmise de dumneavoastră unor autorități publice, în baza și în limitele prevederilor legale și ca urmare a unor cereri expres formulate de acestea.

4. Drepturile persoanelor vizate

4.1. În calitate de persoană fizică ale cărei date sunt prelucrate de către Axis Classic Auto Srl aveți următoarele drepturi pe care le puteți exercita în mod gratuit:

       – Să fiți informat dacă societatea vă prelucrează sau nu datele personale și care sunt acestea;

       – Să solicitați corectarea datelor transmise, în cazul în care acestea sunt incorecte sau incomplete;

       – Să solicitați restricționarea prelucrării sau să vă opuneți prelucrării datelor dumneavoastră, pentru motive întemeiate și legitime ce țin de situația dumneavoastră particulară;

        – Să solicitați ștergerea datelor dumneavoastră, cu excepția situației în care legea interzice ștergerea.

        – În cazul în care ne-ați acordat consimțământul pentru prelucrarea unor date personale, vă puteți retrage oricând consimțământul acordat, fără a afecta legalitatea prelucrărilor efectuate anterior retragerii.

        – Aveți dreptul de a depune o plângere la o autoritate de supraveghere atunci când considerați că s-au încălcat dispozițiile legale în materia protecției datelor cu caracter personal.

4.2. Puteți exercita drepturile menționate mai sus contactându-ne la office@axisrent.ro     Pentru protejarea datelor dumneavoastră cu caracter personal și a intereselor dumneavoastră, vă putem solicita informații suplimentare în scopul identificării dumneavoastră atunci când doriți să vă exercitați drepturile de mai sus.

Pentru a evita prelucrarea unor date cu caracter sensibil fără un temei valid, vă rugăm nu includeți în raportarea dumneavoastră următoarele categorii de date, dacă acestea nu au legătură cu încălcarea raportată:

  • originea rasială sau etnică
  • opiniile politice
  • confesiunea religioasă
  • convingerile filozofice
  • apartenenţa la sindicate
  • date privind sănătatea
  • date privind viaţa sexuală sau orientarea sexuală